Branches Of Chemistry Concept Map
-
admin
- 0
Branches Of Chemistry Concept Map – Mind maps begin with a central topic that’s often placed in a shape at the center of a page. From there, branches flow and with students and in business. Concept maps are a visual . NJC (New Journal of Chemistry) is a broad-based primary journal encompassing all branches of chemistry and its sub-disciplines. It contains full research articles, communications, perspectives and .
Branches Of Chemistry Concept Map
Source : www.brsd.org
Chapter 1: Measurements in Chemistry Chemistry
Source : wou.edu
Pastel Chemistry Concept Map Venngage
Source : venngage.com
Chemistry Introduction, Branches, Concepts, History & Facts with
Source : byjus.com
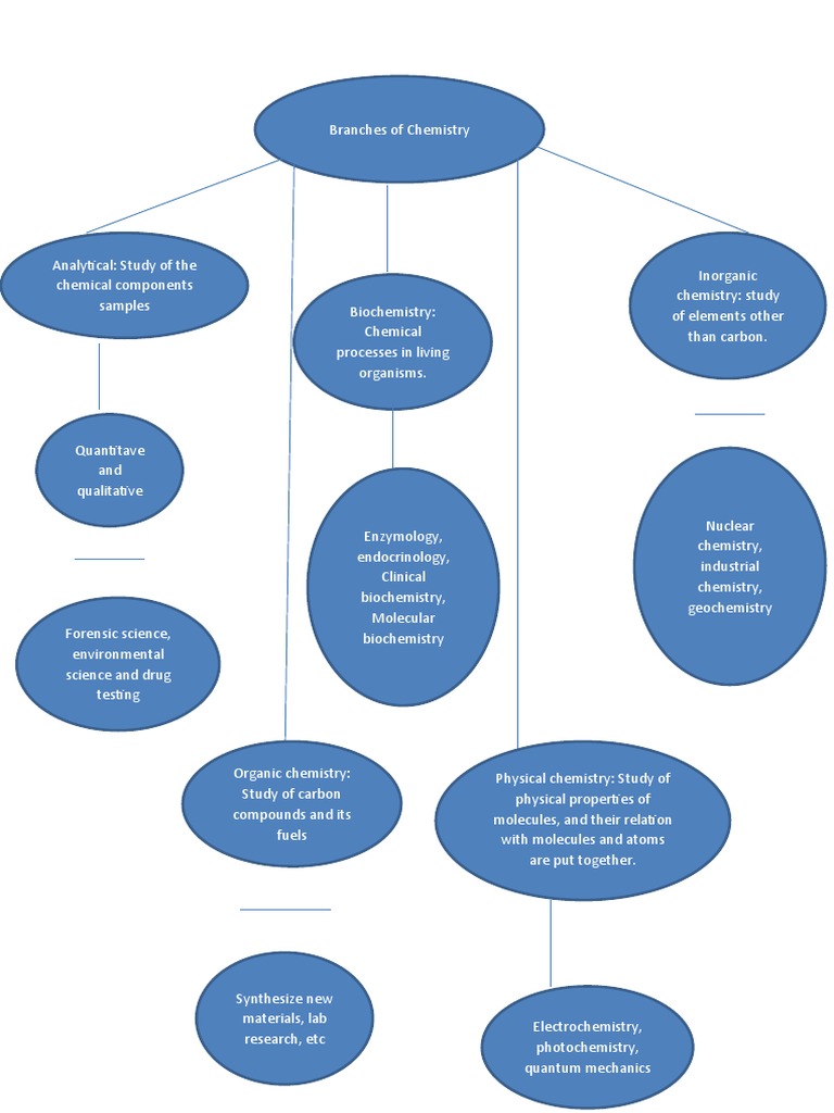
Branches of Chemistry Map | PDF | Molecules | Biochemistry
Source : www.scribd.com
Branches of Chemistry — Examples & Overview Expii
Source : www.expii.com
40+ Mind Map Templates to Visualize Your Ideas Venngage
Source : venngage.com
Chemistry Mind Map [Instant Download Files]
Source : www.someka.net
Pastel Chemistry Concept Map Venngage
Source : venngage.com
List of academic fields Wikipedia
Source : en.wikipedia.org
Branches Of Chemistry Concept Map Chemistry • Page BLUE RIDGE MIDDLE/HIGH SCHOOL: Faculty and students in Drexel’s chemistry department work side-by-side to address the diverse challenges facing our planet in the areas of energy, environment and health. Drexel University’s . Downstream activities include refining and marketing. The oil and petroleum field involves multiple branches of chemistry, including: biochemistry, inorganic chemistry, organic chemistry, analytical .





